-
据央视新闻报道,12月25日,我国单机容量最大抽水蓄能电站——浙江天台抽水蓄能电站首台机组并网发电。...
发布时间:2025-12-25 12:07:33 -
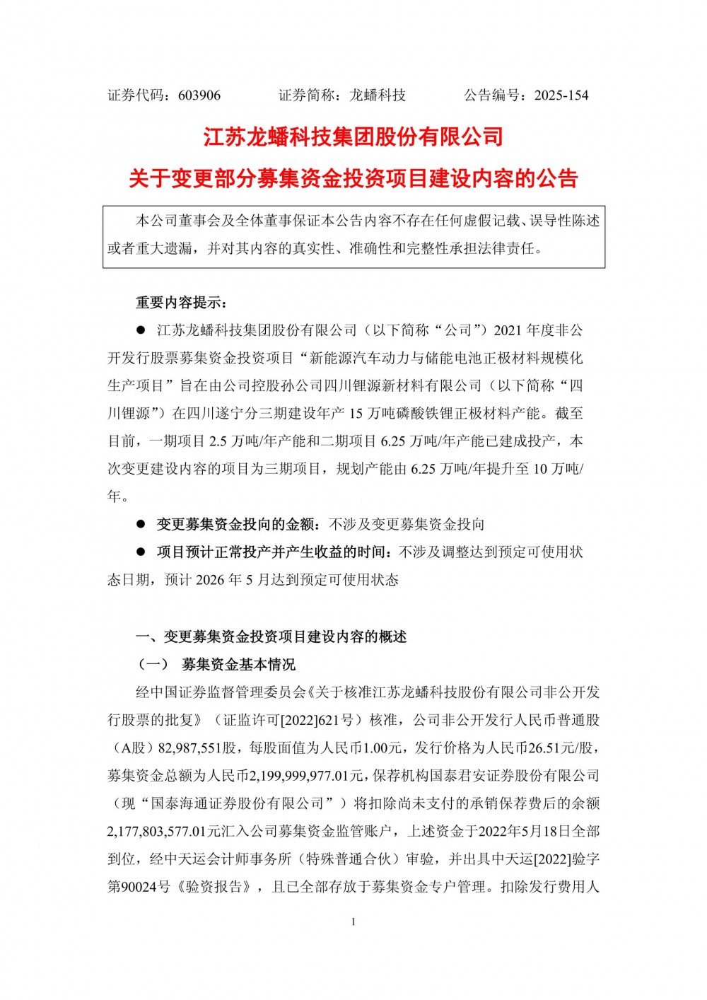
12月24日,龙蟠科技披露变更部分募集资金投资项目建设内容的公告。公告显示,“新能源汽车动力与储能电...
发布时间:2025-12-25 12:07:25 -
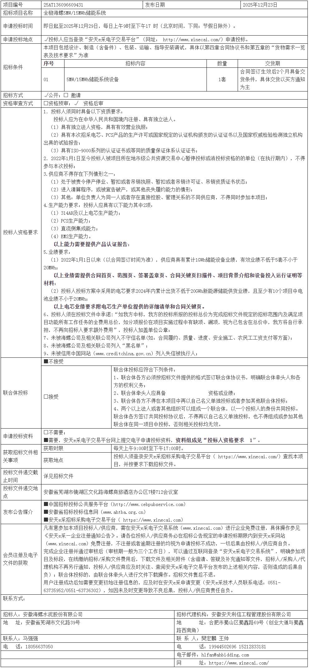
12月23日,全椒海螺5MW/15MWh储能系统设备招标公告发布。全椒海螺新能源储能项目,计划利用全...
发布时间:2025-12-25 12:07:22 -
12月24日,习水县工商业储能项目一期设计-施工(EPC)总承包中标候选人公示第一中标候选人为四川渝...
发布时间:2025-12-25 12:07:20 -
-
12月24日,绿色能源基础设施建设项目-储能电站设备采购——中标候选人公示。第一中标候选人为万帮数字...
发布时间:2025-12-25 12:07:10 -
12月24日,绿色能源基础设施建设项目-储能电站——中标候选人公示。第一中标候选人为广西创联建设有限...
发布时间:2025-12-25 12:07:08 -
12月24日,星际方舟200MW/800MWh电网侧储能项目EPC总承包(第二次)中标候选人公示。第...
发布时间:2025-12-25 12:07:04 -
12月24日,果下塔城地区额敏县 10 万千瓦/40 万千瓦时新型智慧构网型电化学独立储能电站项目中...
发布时间:2025-12-25 12:06:59 -
12月24日,河南九源储能有限公司100MW/300MWH独立共享储能项目设计、采购、施工总承包(E...
发布时间:2025-12-25 12:06:55 -
12月23日,随着第100万颗684Ah叠片电芯从欣旺达生产基地下线,储能“叠片”大规模量产时代正式...
发布时间:2025-12-25 12:06:50 -
能源圈获悉,12月23日,广西来宾市兴宾区400MW/800MWh独立储能电站废标公告发布。公告显示...
发布时间:2025-12-25 12:06:47 -
近日,沃太能源股份有限公司(以下简称“沃太能源”)与捷克工程总承包商(EPC)Eltodo a.s....
发布时间:2025-12-25 12:06:39 -
-
