-
2025年12月19日,湖南攸县、陕西山阳抽水蓄能电站机组采购合同签约仪式在成都举行。三峡建工董事长...
发布时间:2025-12-22 16:25:44 -
-
12月19日,南网储能发布公告称,公司重大资产重组配套募集资金投资项目南宁抽水蓄能电站(装机容量43...
发布时间:2025-12-22 16:25:42 -
近日,上能电气向印度Khavda能源基地顺利交付576MW储能变流器。此次交付标志着上能电气在印度储...
发布时间:2025-12-22 16:25:40 -
-
2025年12月17日,全球领先的光伏和储能系统整体解决方案提供商阿特斯阳光电力集团股份有限公司宣布...
发布时间:2025-12-22 16:25:37 -
基于400mA/cm²高电流密度电堆的液流电池技术,首次实现兆瓦级并网示范的同时,同步进入百兆瓦级制...
发布时间:2025-12-22 16:25:34 -
12月19日,天宸股份发布公告称,公司全资孙公司天宸储能科技(芜湖)有限公司与盐城达翔新能源有限公司...
发布时间:2025-12-22 16:25:27 -
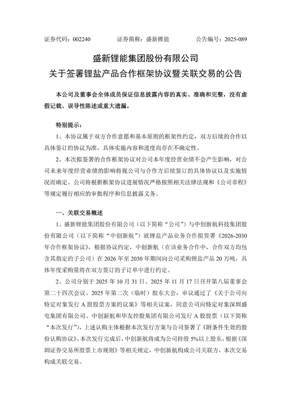
12月19日,天齐锂业发布公告称,泰利森第三期化学级锂精矿扩产项目己经建设完成并正式投料试车。后续,...
发布时间:2025-12-22 16:25:25 -
-
近日,中共沈阳市委关于制定沈阳市国民经济和社会发展第十五个五年规划的建议发布。文件提出,大力发展新能...
发布时间:2025-12-22 16:25:19 -
12月19日,宁夏自治区发展改革委发布关于《宁夏回族自治区电网企业代理购电工作实施细则(征求意见稿)...
发布时间:2025-12-22 16:25:18 -
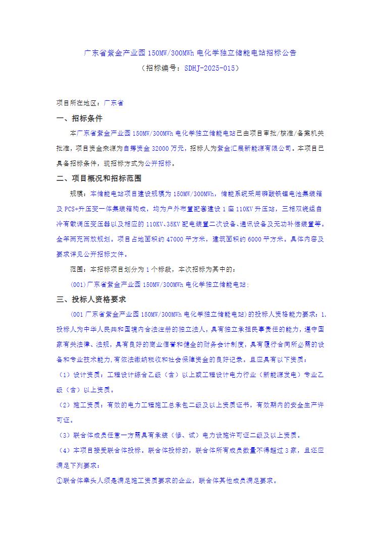
12月19日,广东省紫金产业园150MW/300MWh电化学独立储能电站招标公告发布。本储能电站项目...
发布时间:2025-12-22 16:25:08 -
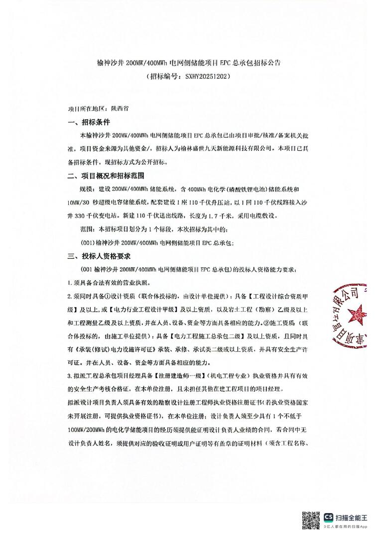
12月22日,榆神沙井200MW/400MWh电网侧储能项目EPC总承包招标公告发布。项目建设200...
发布时间:2025-12-22 16:25:06 -
12月19日,陕西省陇县300MW/1200MWh混合储能示范项目一期270MW/1080MWh磷酸...
发布时间:2025-12-22 16:25:03
