-
12月4日,广德绥安环保能源有限公司2025-2026年30MWh工商业储能资源开发及总承包项目招标...
发布时间:2025-12-05 12:04:42 -
12月3日,果下塔城地区额敏县10万千瓦/40万千瓦时新型智慧构网型电化学独立储能电站项目招标公告发...
发布时间:2025-12-05 12:04:40 -
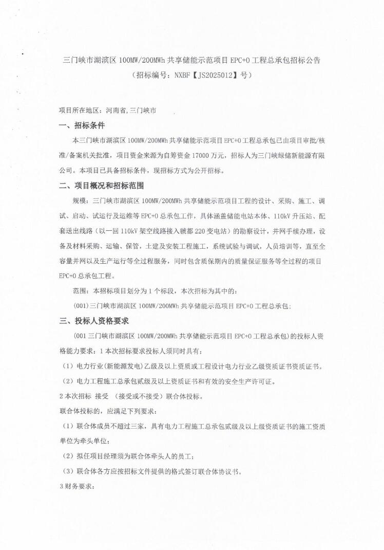
12月3日,三门峡市湖滨区100MW/200MWh共享储能示范项目EPC+O工程总承包招标公告发布。...
发布时间:2025-12-05 12:04:39 -
12月5日,山西公司国能朔州朔城区100MW光伏储能项目配套储能系统PC承包项目公开招标项目招标公告...
发布时间:2025-12-05 12:04:38 -
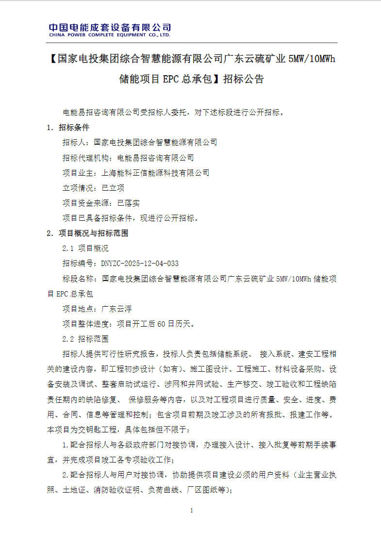
12月4日,国家电投集团综合智慧能源有限公司广东云硫矿业5MW/10MWh储能项目EPC总承包招标公...
发布时间:2025-12-05 12:04:36 -
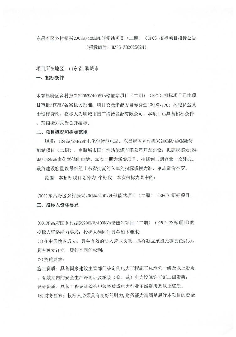
12月4日,东昌府区乡村振兴200MW/400MWh储能站项目(二期)(EPC)招标项目招标公告发布...
发布时间:2025-12-05 12:04:35 -
12月3日,武乡县200MW/400MWh电网侧新型共享储能项目EPC总承包招标公告发布。本工程将新...
发布时间:2025-12-05 12:04:34 -
12月5日,中广核新能源如东储能电站移动储能设备采购招标公告发布。中广核新能源江苏公司如东储能项目位...
发布时间:2025-12-05 12:04:31 -
近日,由汇川技术提供核心储能变流器(PCS)的中广核云南麻栗坡100MW/200MWh新型共享储能项...
发布时间:2025-12-05 12:04:30 -
日前,永泰抽水蓄能电站上、下库及地下厂房中导洞等厂房附属洞室工程档案顺利通过专项验收,标志着该工程档...
发布时间:2025-12-05 10:27:26 -
-
-
为深入贯彻落实国家能源局关于新型储能高质量发展的部署要求,切实加强能源规划政策落实情况监管,助力湖南...
发布时间:2025-12-05 10:27:23 -
12月5日,中共湖北省委关于制定全省国民经济和社会发展第十五个五年规划的建议发布。文件提出,建设新型...
发布时间:2025-12-05 10:27:20 -
