-
-
能源圈据公开数据不完全统计,2025年9月浙江储能备案项目336个,投资金额49.54亿元,储能备案...
发布时间:2025-12-03 09:31:51 -
11月30日,安徽石台抽水蓄能电站项目迎来重要建设节点,首台机组座环蜗壳顺利完成吊装,标志着电站机组...
发布时间:2025-12-03 09:31:49 -
近年来,欧洲工商业用户面对的能源环境出现了明显变化:电价强烈波动、用能成本持续上升、电网容量紧张、监...
发布时间:2025-12-03 09:31:47 -
-
近日,绿色能源公司与广东粤水电能源投资集团签订战略合作框架协议,双方将携手发力、优势互补,共同推进新...
发布时间:2025-12-03 09:31:44 -
近日,由山东电建一公司承建的华能金坛2350兆瓦盐穴压缩空气储能发电二期项目2号机组顺利实现主厂房封...
发布时间:2025-12-03 09:31:42 -
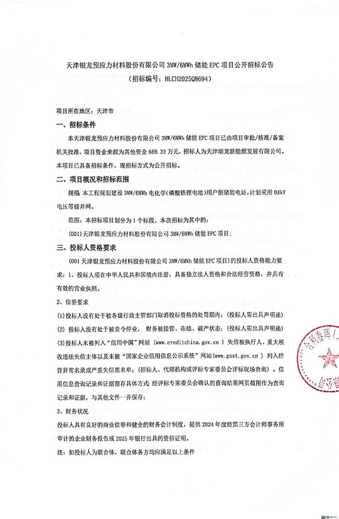
12月1日,天津银龙预应力材料股份有限公司3MW/6MWh储能EPC项目公开招标公告发布。本工程规划...
发布时间:2025-12-02 18:01:41 -
12月2日,南和区史召200MW/800MWh新型储能电站项目设备采购招标公告发布。招标范围包括18...
发布时间:2025-12-02 18:01:39 -
12月1日,浙川县晶扬新能源科技有限公司100MW/200MWh储能电站项目招标公告发布。储能项目总...
发布时间:2025-12-02 18:01:38 -
12月1日,广东省深圳市发展和改革委员会发布关于公开征求《深圳市支持虚拟电厂加快发展的若干措施》续期...
发布时间:2025-12-02 12:03:15 -
近日,中共宁夏回族自治区委员会关于制定国民经济和社会发展第十五个五年规划的建议发布。文件提出,强化科...
发布时间:2025-12-02 12:03:13 -
近日,中共福建省委关于制定福建省国民经济和社会发展第十五个五年规划的建议发布。文件提出,协同推进“风...
发布时间:2025-12-02 12:03:12 -
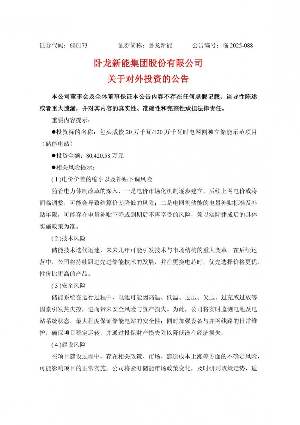
12月1日,卧龙新能发布公告称,公司为完善产业布局,促进公司新能源业务做强做优做大,提升公司盈利能力...
发布时间:2025-12-02 12:03:08 -
