-
截至11月26日,扎鲁特山东青州800千伏特高压直流输电工程累计跨省外送电量达2138.87亿度,这...
发布时间:2024-12-05 11:34:14 -
12月2日,中国水电四局云南分公司承制的西南地区陆上山地最大单机容量风电项目顺利开工。大唐云南联兴风...
发布时间:2024-12-03 11:33:41 -
党的二十届三中全会提出,要构建全国统一大市场,完善市场经济基础制度。全国统一电力市场是全国统一大市场...
发布时间:2024-12-03 11:33:30 -
从国网浙江省电力有限公司了解到,1月1日至12月1日,浙江在省间电力现货市场上的交易电量达到102....
发布时间:2024-12-03 11:33:22 -
-
-
-
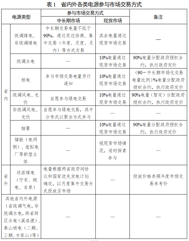
11月29日,浙江省发展改革委 浙江能源监管办 省能源局关于印发《2025年浙江省电力市场化交易方案...
发布时间:2024-12-02 20:35:18 -
-
11月28-29日,2024(第二届)电力行业智能巡检技术大会暨第九届变电智能运检创新发展大会盛大召...
发布时间:2024-12-02 20:35:14 -
-
11月26日,2024年广东电网有限责任公司广东东西两翼极限输电通道输电能力研究项目招标,预计采购金...
发布时间:2024-12-01 11:34:25 -
-
11月28日,第七届锂电池技术与产业发展大会在成都郫都开幕。期间,清陶固态电池西南产业基地项目启动仪...
发布时间:2024-11-29 11:33:25 -
11月28日,从国网浙江省电力有限公司获悉,该公司在省间电力现货购电市场年度购电量达102亿千瓦时,...
发布时间:2024-11-29 11:33:23
