-
“千年铜都”湖北大冶市争抢氢能新赛道。近日能源圈从新华网获悉,深地储氢高峰论坛暨湖北大冶深地储氢科研...
发布时间:2024-01-24 23:11:31 -
-
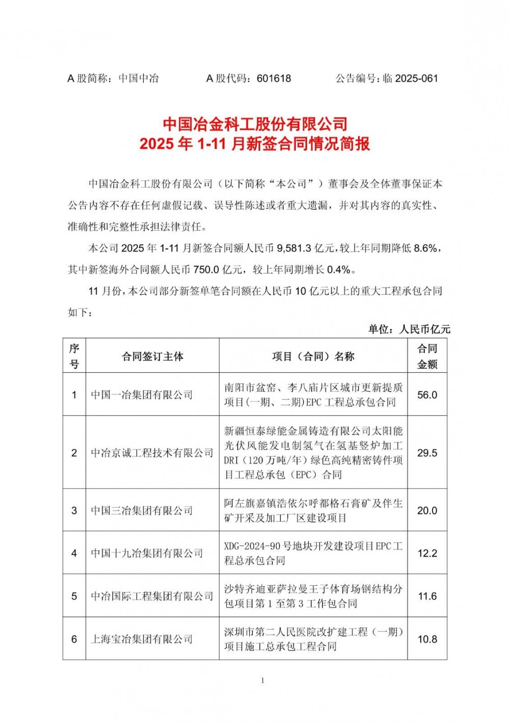
近日,中国冶金科工股份有限公司(简称:中国中冶)发布2025年1-11月新签合同情况简报。公告称,中...
发布时间:2026-01-13 11:01:05 -
-
-
盈德气体为万华化学福建工业园“MDI一体化扩能配套项目-气体扩能改造项目”成套设计的首套62,500...
发布时间:2026-01-13 10:27:45 -
1月12日,中共安顺市平坝区委关于制定平坝区国民经济和社会发展第十五个五年规划的建议。规划建议指出,...
发布时间:2026-01-13 10:27:41 -
为深入贯彻落实省委、省政府关于优化营商环境工作部署,省交通运输厅印发了《辽宁省交通运输行业2026年...
发布时间:2026-01-13 10:27:40 -
-
近日,格盟宜和新能源有限责任公司察右前旗风光制氢一体化项目(一期)新能源部分EPC总承包二次招标中标...
发布时间:2026-01-13 10:27:28 -
1月10日,广汽领程在广州从化工厂隆重举行“聚力湾区,氢创未来”氢燃料电池汽车批量交付仪式,广州市发...
发布时间:2026-01-13 10:27:18 -
2026年1月12日,吉林省委副书记、省长胡玉亭在长春会见中国天楹董事长严圣军一行,就深化氢能领域合...
发布时间:2026-01-13 10:27:16 -
1月5日,湖南石油首家甲醇加能站——湘潭石油柱塘加能站正式投营,该站位于湘潭市湘潭县107国道,不仅...
发布时间:2026-01-13 10:27:03 -
近日,辽宁省交通运输厅关于印发《辽宁省交通运输行业2026年优化营商环境工作实施方案》的通知。文件指...
发布时间:2026-01-13 10:26:58 -
近日,搭载旭氢时代自主研发、批量化生产氢燃料电池堆的20辆氢能重卡,在陕西省韩城市向旭强瑞集团正式交...
发布时间:2026-01-12 19:03:23
