-
能源圈获悉,10月21日,大唐吉林长春二热退城进郊配套80万千瓦洮南风电项目、大唐黑龙江宝清200M...
发布时间:2025-10-23 12:01:48 -
-
近日,阳光电源在荷兰阿姆斯特丹成功举办 Power Up Together 2025全球充电峰会,来...
发布时间:2025-10-23 09:01:36 -
10月21日,在以新技术 新场景 新生态为主题的明阳智能新一代创新领军产品发布会上,明阳集团国际业务...
发布时间:2025-10-22 10:51:11 -
10月21日,在以“新技术 新场景 新生态”为主题的“明阳智能新一代创新领军产品发布会”上,明阳集团...
发布时间:2025-10-22 10:48:56 -
-
-
10月21日,福建发改委官网发布《福建省发展和改革委员会关于同意连江外海海上风电场项目核准延期的批复...
发布时间:2025-10-22 09:13:01 -
10月10日,中国能建葛洲坝机电公司以联合体形式成功中标安达市天楹太平庄镇400兆瓦风电上网项目EP...
发布时间:2025-10-21 12:10:51 -
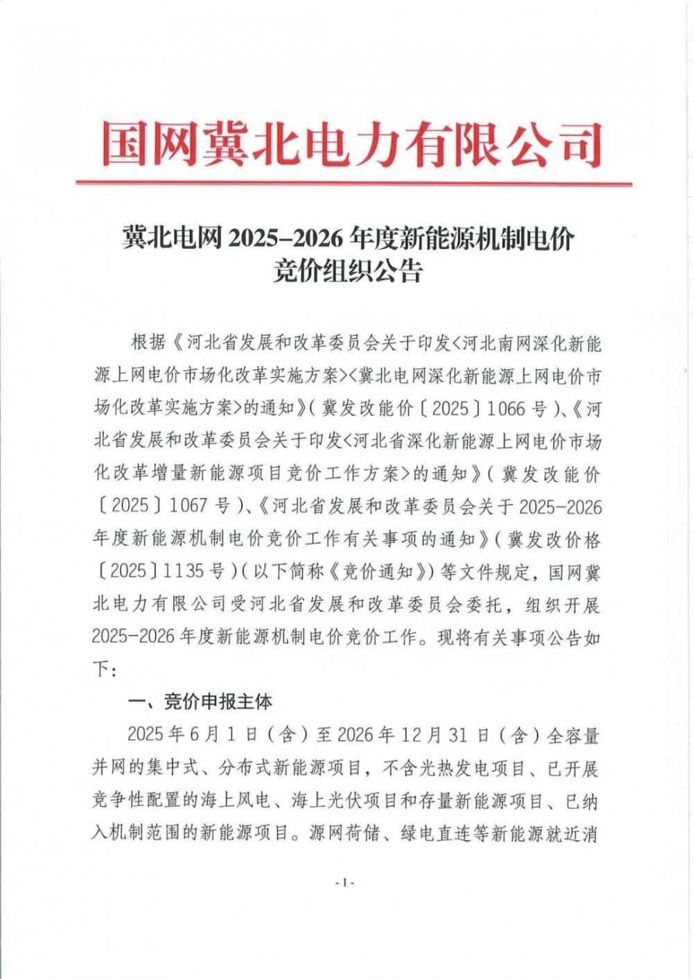
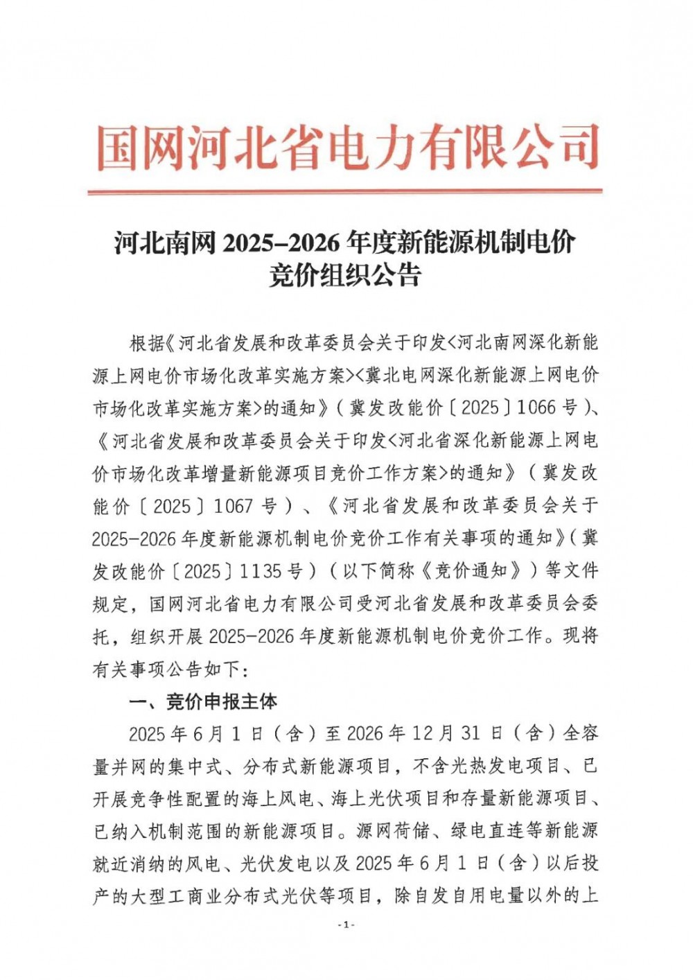
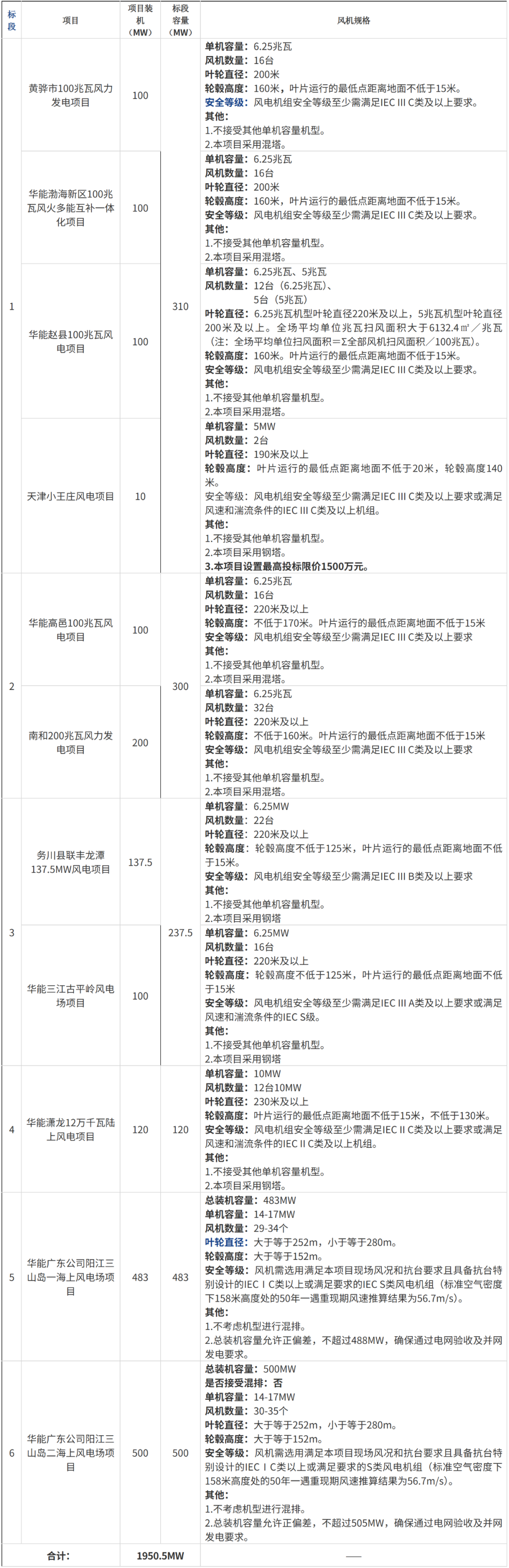
能源圈获悉,10月20日,华能河北黄骅市等11个风电项目共计1950.5MW风力发电机组及其附属设备...
发布时间:2025-10-21 09:42:50 -
能源圈获悉,10月20日,湖南省发展和改革委员会发布关于印发《湖南省深化新能源上网电价市场化改革促进...
发布时间:2025-10-21 09:42:49 -
能源圈获悉,10月20日,昌黎县发展和改革局关于2025年昌黎县200MW风电项目入库实施主体竞争性...
发布时间:2025-10-21 09:42:48 -
大渡河金川水电站工程实现下闸蓄水,标志着金川水电站正式迈入投产倒计时。金川水电站位于四川省阿坝州,是...
发布时间:2025-10-21 09:42:13 -
10月20日,比亚迪方程豹品牌秋季新品发布会正式召开, 豹5长续航版与豹8大五座版两款战略新车同步上...
发布时间:2025-10-21 09:42:10 -
10月16日,广东电力交易中心发布《广东新能源增量项目可持续发展价格结算机制竞价规则》《广东省新能源...
发布时间:2025-10-20 12:01:41
