-
能源圈获悉,10月13日,国家能源集团2025年第2批风力发电机组集采公开招标项目(第2次)招标公告...
发布时间:2025-10-14 12:01:43 -
能源圈获悉,10月13日,国家发展改革委发布关于向社会公开征求《可再生能源消费最低比重目标和可再生能...
发布时间:2025-10-14 12:01:37 -
-
中国明阳智能公司公布一项在英国的投资计划,项目总投资额15亿英镑,将分三期建设海上及漂浮式风电机组制...
发布时间:2025-10-13 12:01:34 -
10月11日,安徽省发展改革委发布关于开展2025—2026年新能源增量项目机制电价竞价工作的通知。...
发布时间:2025-10-13 11:00:54 -
10月11日,云南省第一批电力源网荷储一体化试点项目专家评审结果公示。公示显示,拟确定3个通过评审项...
发布时间:2025-10-13 11:00:54 -
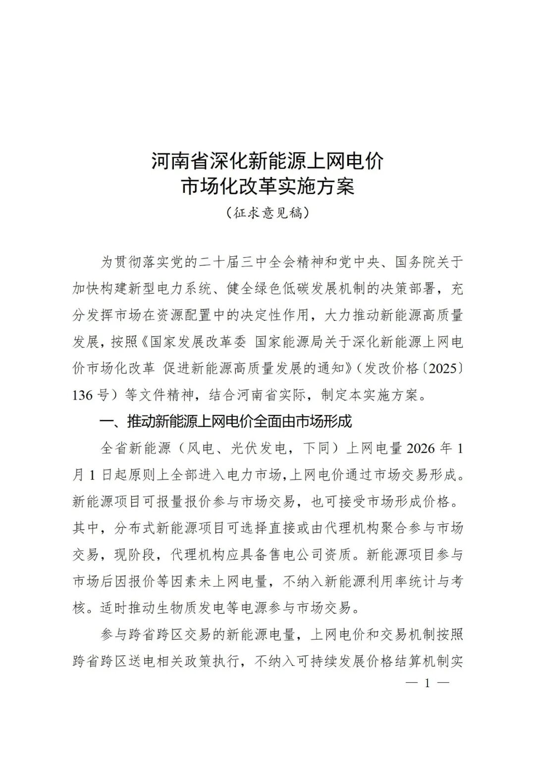
10月11日,河南省发改委就《河南省深化新能源上网电价市场化改革实施方案(征求意见稿)》、《河南省新...
发布时间:2025-10-13 11:00:48 -
10月11日,国网新能源云发布黑龙江《2025-2026年度新能源项目竞价》公告,同步发布《黑龙江省...
发布时间:2025-10-13 11:00:38 -
能源圈获悉,10月10日晚,中国能建发布签署重大合同的公告。公告显示,所属子公司中能建国际建设集团有...
发布时间:2025-10-13 10:08:15 -
能源圈获悉,10月11日,华风创新研究院发布《中国风能太阳能资源变化趋势预测(2025年11月)》。...
发布时间:2025-10-13 10:08:14 -
-
-
近日,据欧洲招标网站披露的早期信息及项目股东 Vattenfall 发布的通知显示,德国首个海上风电...
发布时间:2025-10-11 10:45:58 -
10月10日,国泰海通证券公司党委书记、董事长朱健率队拜访四川能源发展集团,与集团党委书记、董事长王...
发布时间:2025-10-11 10:45:58 -
